苏州津磁磁业有限公司
版权所有:
苏ICP备19070535号-1

钕镍钴磁铁
铝镍钴是最早开发出来的一种永磁材料,是由铝、镍、钴、铁和其它微量金属元素构成的一种合金。根据生产工艺不同分为烧结铝镍钴和铸造铝镍钴。产品形状多为圆形和方形。铸造工艺可以加工生产成不同的尺寸和形状;与铸造工艺相比,烧结产品局限于小的尺寸,其生产出来的毛坯尺寸公差比铸造产品毛坯要好,磁性能要略低于铸造产品,但可加工性要好。在永磁材料中,铸造铝镍钴永磁有着最低可逆温度系数,工作温度可高达600摄氏度以上。铝镍钴永磁产品广泛应用于各种仪器仪表和其他应用领域。
产品介绍:
●铸造或粉末冶金法制造 ●低抗磁性能
●由Al-Ni-Fe-Co ●一般成本/性能比例
●非常之坚硬和脆 ●极佳温度稳定性
曲线图:

磁性性能:
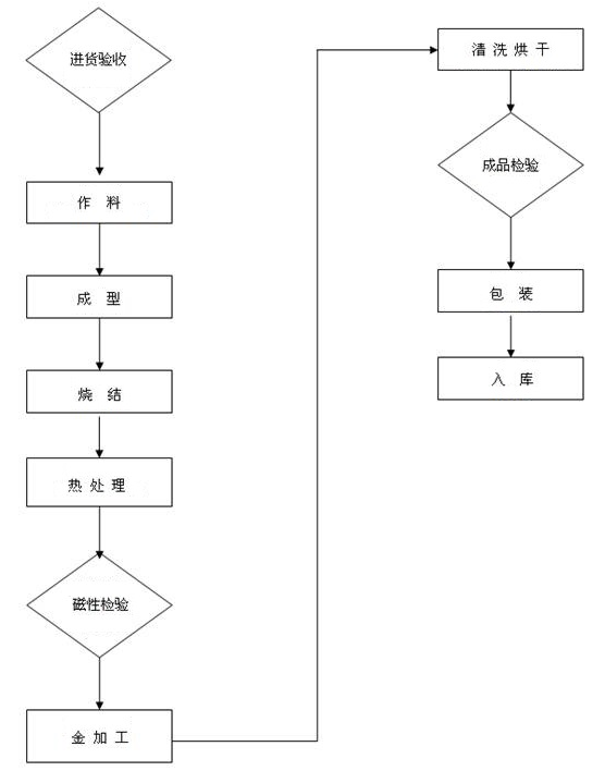
生产工艺:

应用领域:




